022-27790680

​电压暂降相关标准与典型治理方案(上)

发布时间:2022-04-05

电压暂降相关标准与典型治理方案(上)

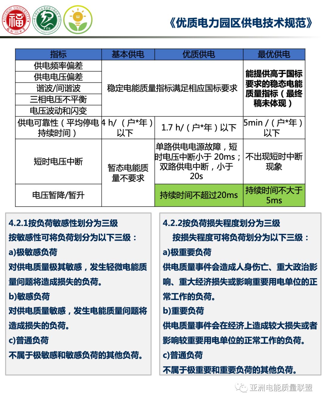
     随着工业规模的扩大和科技的飞速发展,人们对电能质量的要求也越来越高,电压暂降已成为最频繁的电能质量问题,现代电力系统中用户发生电压暂降事件的次数远大于停电次数。据统计,每年前者至少是后者的6倍以上,城市供电网络中甚至高达600多倍。那么,电压暂降产生的主要原因是什么?又该如何治理电压暂降呢?


图片
图片
图片
图片
图片
图片
图片
图片
图片
图片
图片
图片
图片
图片
图片
图片
图片
图片
图片
图片
图片
图片
图片
图片
图片
图片
图片
图片
图片
图片


    恩菲索科技(天津)有限公司                                 

    联系人:张小姐         联系电话:022-27790680   Email: efiso_tech@126.com

    联系地址:天津市滨海新区滨海科技园日新道 196 号院(恩菲索科技) 

恩菲索科技(天津)有限公司  备案编号:津ICP备2020006629号-1